初中古诗词知识是初中语文考查的重要内容,除了要背诵,还要学习很多相关知识。但很多同学觉得内容太繁杂,不好记,所以学习哥给大家分类归纳出来,方便大家学习使用。
(课内古诗词有30首,课外古诗词有11首是新课标的推荐篇目,共41篇)
(1)怀旧空吟闻笛赋,到乡翻似烂柯人.(《酬乐天扬州初逢席上见赠》刘禹锡)
典故:
闻笛赋——指西晋向秀所作的《思旧赋》。向秀跟嵇康是好朋友,嵇康因不满司马氏集团而被杀,向秀经过嵇康故居时,听见有人吹笛,不禁悲从中来,于是作《思旧赋》。
烂柯人——指晋人王质。王质上山砍柴,看见两个童子下棋,就停下观看。等棋局终了,手中的斧把已经朽烂。回到村里,才知道已过了一百年了。
在诗中的意思和作用:
诗人是借这两个典故说自己在外二十三年,如今回来,许多老朋友都已去世,只能徒然地吟诵“闻笛赋”表示悼念而已。此番回来恍如隔世,觉得人事全非,不再是旧日的光景了。后一句用王质烂柯的典故,既暗示了自己贬谪时间的长久,又表现了世态的变迁,以及回归之后生疏而怅惘的心情,涵义十分丰富。
(2)浊酒一杯家万里,燕然未勒归无计。(《渔家傲·秋思》范仲淹)
典故:
勒石燕然——用的是《后汉书·窦融列传》中的典故,东汉时窦宪率兵打败匈奴,一直追击到燕然山,刻石纪功而还。
在词中的意思和作用:
词人在这里正面揭示了自己和征人们的一种心理矛盾:他们思念相距万里的家乡,但却没有办法回去,因为还没有达到建立军功、勒石燕然的目的。词人借用典故把自己的思乡与忧国、报国之情交织在一起。
(3)为报倾城随太守,亲射虎,看孙郎。(《江城子·密州出猎》苏轼)
典故:
亲射虎,看孙郎——孙郎即孙权,《三国志》记载孙权在一次出行中,坐骑为虎所伤,他镇定地在马前击毙了老虎。
在词中的意思和作用:
词人的意思是他要像当年的孙权那样挽弓马前射虎,这突出地展现了作者虽年纪已经不小,但是仍有着少年狂气。
(4)持节云中,何日遣冯唐?(《江城子·密州出猎》苏轼)
典故:
遣冯唐——据《史记·张释之冯唐列传》记载:汉文帝时,魏尚为云中太守,抵御匈奴有功,只因报功时多报了六个首级而获罪削职。后来,文帝采纳了冯唐的劝谏,派冯唐持符节到云中去赦免魏尚。
在词中的意思和作用:
这里作者是以魏尚自喻,表达作者希望朝廷能像派冯唐赦魏尚那样重用自己。
(5)会挽雕弓如满月,西北望,射天狼。(《江城子·密州出猎》苏轼)
典故:
射天狼——天狼星,据《晋书·天文志》说是“主侵掠”的。
在词中的意思和作用:
这里用以代指从西北来进扰的西夏军队。词人在这句中表达了自己要报效国家,抵御入侵者,建功立业的决心。
(6)八百里分麾下炙……马作的卢飞快(《破阵子·为陈同甫赋壮词以寄之》辛弃疾)
典故:
八百里——指牛。据《世说新语·汰侈》载:晋王恺有良牛,名“八百里駮”后世诗词多以“八百里”指牛。
的卢——良马名。据《三国志·蜀志·先主传》载,刘备在荆州遇险,他所骑的的卢马“一踊三丈”驮他脱险。
在词中的意思和作用:形象的描写了军旅的生活和表现了抗金将士的英雄气概
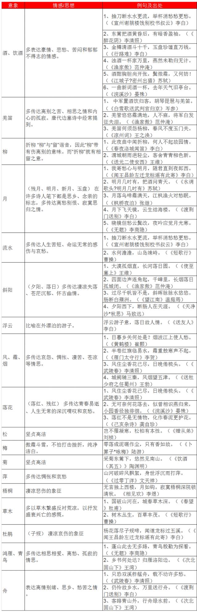
意象是诗歌艺术的精灵。简单地说,意象就是寄托了诗人的情感或思想的物象(事物或独特的艺术形象)。以下是初中七至九年级古诗词中常见的一些意象,并例举出相关诗句。
(1)海日生残夜,江春入旧年。
——王湾《次北固山下》
新事物孕育于旧事物解体之时。
(2)会当凌绝顶,一览众山小。
——杜甫《望岳》
说明站得高望得远的道理。说明要有藐视和压倒一切困难的雄心和气概,才能有所作为的人生哲理。
(3)山重水复疑无路,柳暗花明又一村。
——陆游《游山西村》
常用来形容进入一个别有天地的境界,或比喻绝处逢生的情景。
(4)沉舟侧畔千帆过,病树前头万木春。
——刘禹锡《酬乐天扬州初逢席上见赠》
说明新事物必将取代旧事物。表达了任何腐朽势力都不可逆转历史潮流,新生力量必将茁壮成长的思想。
(5


